核心摘要:当事人将机动车辆违反规定停放于漯河市某区域,当日,会收到漯河市城市综合执法局执法人员张贴的《违法停车告知单》,明确告知车主需在收到告知单的3日后至15日内进行处理,如果有异议可以到停车秩序管理大队申诉服务中心(公安街与中华路交叉口路东)进行申诉。若当事人在规定期限内未提出申辩,漯河市城市综合执法局将会作...
前不久,一位车主发帖大呼“喊冤”,称自己因违停被罚款200元,因一直未缴纳罚款,半年后他被法院列为强制执行人,罚款从200元变成400元,翻了一倍。
这是怎么回事?今天我们就结合真实案例向大家普及一下违规停车不按时缴纳罚款会引发什么样的后果。
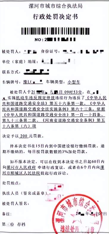
当事人将机动车辆违反规定停放于漯河市某区域,当日,会收到漯河市城市综合执法局执法人员张贴的《违法停车告知单》,明确告知车主需在收到告知单的3日后至15日内进行处理,如果有异议可以到停车秩序管理大队申诉服务中心(公安街与中华路交叉口路东)进行申诉。若当事人在规定期限内未提出申辩,漯河市城市综合执法局将会作出《行政处罚决定书》并向当事人送达。

纸质《行政处罚决定书》

电子送达《行政处罚决定书》
如果当事人收到《行政处罚决定书》后既不申请行政复议,也不提起行政诉讼,又不履行处罚决定书确定的法定义务,行政机关将按照每日罚款数额的百分之三加收处罚款(总额不超过罚款金额);若半年后仍未缴纳,漯河市城市综合执法局会发出《行政决定履行催告书》,要求在十日内履行义务;如果仍未履行,也没有提出陈述申辩意见,漯河市城市综合执法局就会向人民法院递交强制执行申请书。

纸质《行政决定履行催告书》

电子送达《行政决定履行催告书》
人民法院在收到漯河市城市综合执法局强制执行申请书后,会对申请执行的依据、申请人及被申请人的身份信息、相关证据等进行书面审查,待审查符合行政强制法的相关规定后,人民法院会出具行政裁定书,准予强制执行《行政处罚决定书》。
案件进入执行程序后,承办法官将被执行人信息录入法院办案系统,公开执行案件信息,并通过执行网络查控系统对被执行人名下财产(银行存款、网络银行账户等)进行查控,将罚款足额划拨到一案一账户,向申请执行人、漯河市城市综合执法局指定账户支付,执行结案。
相关法律条文:《中华人民共和国道路交通安全法》第一百零九条 当事人逾期不履行行政处罚决定的,作出行政处罚的行政机关可以采取下列措施:(一)到期不缴纳罚款的,每日按罚款数额的百分之三加处罚款。(二)申请人民法院强制执行。
漯河城管局呼吁广大机动车驾驶员遵章守则,规范停车,如果一旦出现违停情况,应及时依法处理,以免产生不必要的麻烦。






